Об утверждении регламента государственной услуги "Предоставление академических отпусков обучающимся в организациях образования"
Приказ Министра образования и науки Республики Казахстан от 10 октября 2017 года № 510. Зарегистрирован в Министерстве юстиции Республики Казахстан 27 октября 2017 года № 15937
В соответствии с подпунктом 2) статьи 10 Закона Республики Казахстан от 15 апреля 2013 года "О государственных услугах" ПРИКАЗЫВАЮ:
- 1. Утвердить прилагаемый регламент государственной услуги "Предоставление академических отпусков обучающимся в организациях образования".
- 2. Департаменту высшего и послевузовского образования Министерства образования и науки Республики Казахстан (Кобенова Г.И.) в установленном законодательством Республики Казахстан порядке обеспечить:
1) государственную регистрацию настоящего приказа в Министерстве юстиции Республики Казахстан;
2) в течение десяти календарных дней со дня государственной регистрации настоящего приказа направление его копии в бумажном и электронном виде на казахском и русском языках в Республиканское государственное предприятие на праве хозяйственного ведения "Республиканский центр правовой информации" для официального опубликования и включения в Эталонный контрольный банк нормативных правовых актов Республики Казахстан;
3) в течение десяти календарных дней после государственной регистрации настоящего приказа направление его копии на официальное опубликование в периодические печатные издания;
4) размещение настоящего приказа на интернет-ресурсе Министерства образования и науки Республики Казахстан после его официального опубликования;
5) в течении десяти рабочих дней после государственной регистрации настоящего приказа в Министерстве юстиции Республики Казахстан представление в Департамент юридической службы и международного сотрудничества Министерства образования и науки Республики Казахстан сведений об исполнении мероприятий, предусмотренных подпунктами 1), 2), 3) и 4) настоящего пункта.
- 3. Контроль за исполнением настоящего приказа возложить на вице-министра образования и науки Республики Казахстан Аймагамбетова А.К.
- 4. Настоящий приказ вводится в действие по истечении десяти календарных дней после дня его первого официального опубликования.
|
Министр образования и науки |
Е. Сагадиев |
|
|
Утвержден |
||
Регламент государственной услуги
"Предоставление академических отпусков обучающимся в организациях образования"
Глава 1. Общие положения
- 1. Государственная услуга "Предоставление академических отпусков обучающимся в организациях образования" (далее – государственная услуга) оказывается организациями технического и профессионального, послесреднего, высшего и послевузовского образования (далее – услугодатель) в соответствии со стандартом государственной услуги "Предоставление академических отпусков обучающимся в организациях образования", утвержденным приказом исполняющего обязанности Министра образования и науки Республики Казахстан от 27 июля 2017 года № 357 (зарегистрированный в Реестре государственной регистрации нормативных правовых актов под № 15647) (далее – Стандарт).
Прием документов и выдача результата оказания государственной услуги осуществляется услугодателем.
- 2. Форма оказания государственной услуги: бумажная.
- 3. Форма предоставления результата оказания государственной услуги: бумажная.
Результатом оказываемой государственной услуги: заверенная в установленном порядке копия приказа руководителя организации образования о предоставлении обучающемуся академического отпуска с указанием его сроков начала и окончания.
Глава 2. Описание порядка действий структурных подразделений (работников) услугодателя в процессе оказания государственной услуги
- 4. Основанием для начала процедуры (действия) по оказанию государственной услуги является предоставление услугополучателем полного пакета документов в соответствии с перечнем, указанным в пункте 9 Стандарта (далее – пакет документов).
- 5. Процедуры (действия), входящие в состав процесса оказания государственной услуги, длительность их выполнения:
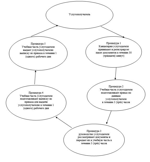
1) канцелярия услугодателя принимает и регистрирует пакет документов, представленных услугополучатаелем и передает их на рассмотрение в учебную часть услугодателя в течение 30 (тридцати) минут;
2) учебная часть услугодателя подготавливает проект приказа о предоставлении академического отпуска по данным услугополучателя, ведет проверку достоверности данных и передает на рассмотрение руководству услугодателя в течение 3 (трҰх) часов;
3) руководство услугодателя рассматривает пакет документов и передает приказ в учебную часть услугодателя в течение 3 (трҰх) часов;
4) учебная часть услугодателя подготавливает выписку из приказа о предоставлении академического отпуска для выдачи услугополучателю в течение 1 (одного) рабочего дня;
5) учебная часть услугодателя выдает услугополучателю выписку из приказа о предоставлении академического отпуска в течение 1 (одного) рабочего дня.
- 6. Результаты процедур (действий) по оказанию государственной услуги, которые служат основанием для начала выполнения следующих процедур (действий):
1) прием и регистрация пакета документов канцелярией услугодателя и передача в учебную часть услугодателя;
2) подготовка приказа по данным услугополучателя учебной частью услугодателя, проверка учебной частью достоверности данных и передача на рассмотрение руководству услугодателя;
3) рассмотрение пакета документов руководством услугодателя и передача их в учебную часть услугодателя;
4) подготовка учебной частью услугодателя услугополучателю выписки из приказа;
5) выдача учебной частью услугодателя услугополучателю выписки из приказа.
Глава 3. Описание порядка взаимодействия структурных подразделений (работников) услугодателя в процессе оказания государственной услуги
- 7. В процессе оказания государственной услуги участвуют следующие подразделения:
1) канцелярия услугодателя;
2) учебная часть услугодателя;
3) руководство услугодателя.
- 8. Процесс оказания государственной услуги состоит из следующих процедур (действий) между структурными подразделениями:
1) канцелярия услугодателя принимает и регистрирует пакет документов, представленных услугополучателем и передает их на рассмотрение в учебную часть услугодателя в течение 30 (тридцати) минут;
2) учебная часть услугодателя подготавливает проект приказа о предоставлении академического отпуска по данным услугополучателя, ведет проверку достоверности данных и передает их на рассмотрение руководству услугодателя в течение 3 (трҰх) часов;
3) руководство услугодателя рассматривает пакет документов и передает приказ в учебную часть услугодателя в течение 3 (трҰх) часов;
4) учебная часть услугодателя, подготавливает выписку из приказа о предоставлении академического отпуска для выдачи услугополучателю в течение 1 (одного) рабочего дня;
5) учебная часть услугодателя выдает услугополучателю выписку из приказа о предоставлении академического отпуска в течение 1 (одного) рабочего дня.
Блок-схема прохождения каждой процедуры (действия) с указанием длительности каждой процедуры (действия) и описание последовательности процедур (действий) приведена в приложении к настоящему Регламенту государственной услуги.
|
Приложение |
Блок-схема прохождения каждой процедуры (действия) с указанием длительности
каждой процедуры (действия) и описание последовательности процедур (действий)









